中国利率市场现状 七大利率如何传导 利率 人民币 货币 新浪财经 新浪网

美国把中国列为 汇率操纵国 会有什么后果 Bbc News 中文
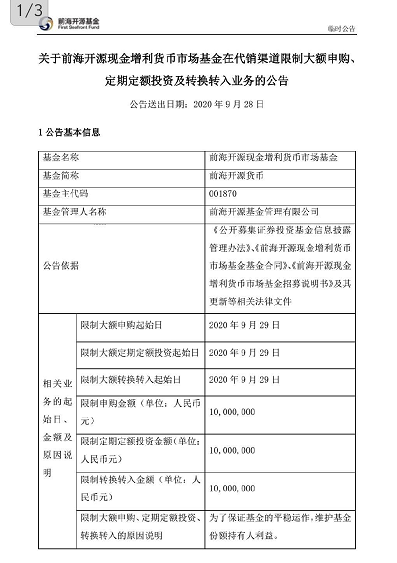
Pdf Dfcfw Com
上海可以自由使用人民币货币国际化有戏了 普通话主页
人民币硬币
![]()
App Store 上的 元大投信fundtech

论优秀我只服你 沪深300 上证50都跑不赢的工银瑞信金融地产行业混合型基金 工银瑞信金融地产行业混合型证券投资基金 000251 通过分析金融地产行业的商业模式与利润区 深入挖掘金融地产行业内治理

全崩了 数字货币市场惨遭血洗 1万亿美元灰飞烟灭 发生了什么 华尔街见闻
国庆想躺赚 这个时间点前下单货币基金 年化已回到3 黄钟 Powered By Discuz
元大投信
在全球外汇储备资产中占比升至2 02 创历史新高 人民币资产逐步成为 避风港 新华网
Tags:
Archive